ca.infoway.messagebuilder.xml
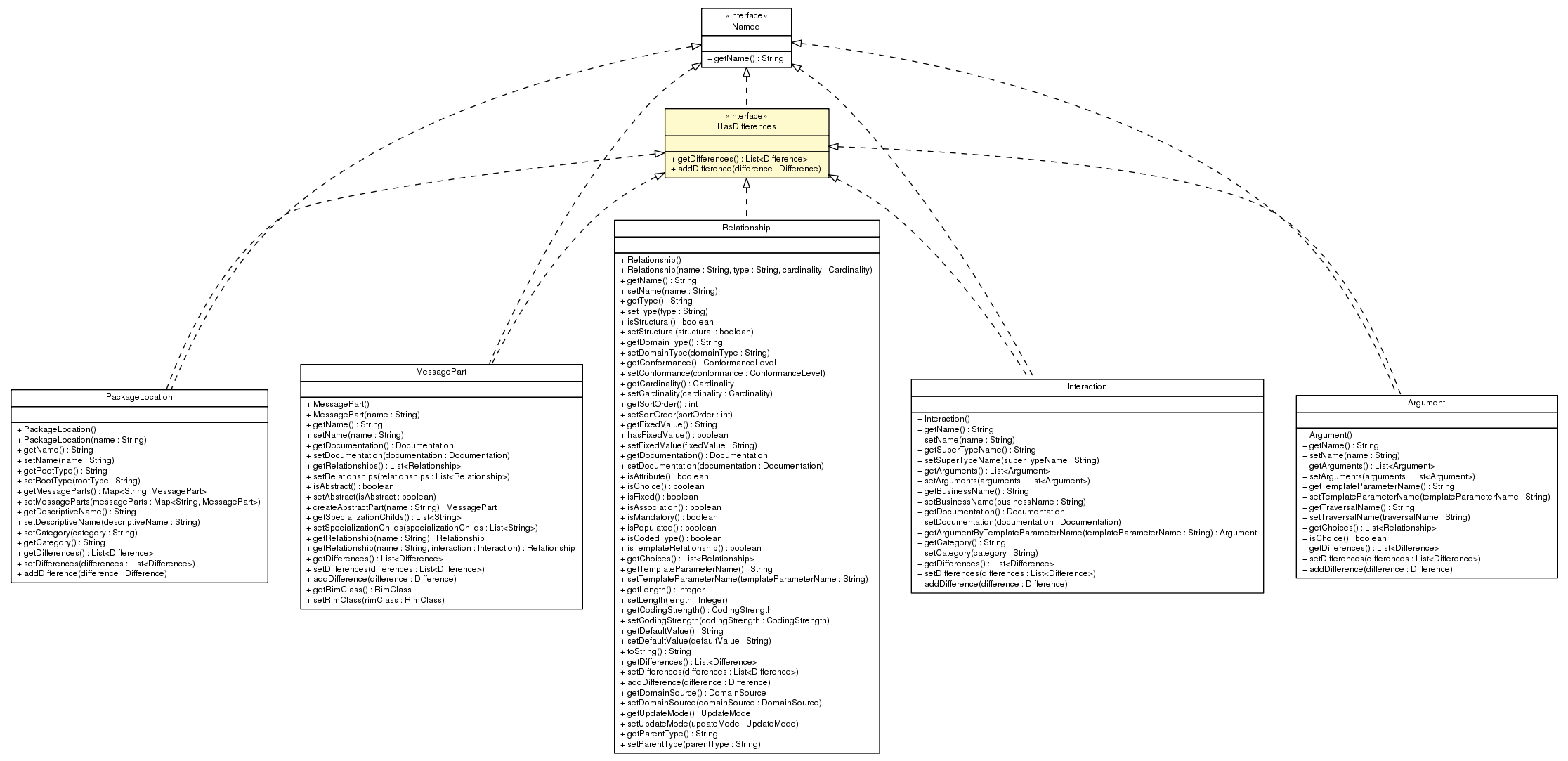
Interface HasDifferences

Package class diagram package HasDifferences
All Superinterfaces:
Named
All Known Implementing Classes:
Argument, Interaction, MessagePart, PackageLocation, Relationship

public interface HasDifferences
extends Named


Method Summary
 void addDifference(Difference difference)
           
 List<Difference> getDifferences()
           
 
Methods inherited from interface ca.infoway.messagebuilder.Named
getName
 

Method Detail

getDifferences

List<Difference> getDifferences()

addDifference

void addDifference(Difference difference)


Copyright © 2013. All Rights Reserved.