ca.infoway.messagebuilder.model.pcs_mr2009_r02_04_03.interaction
Class LocationDetailsQueryBean

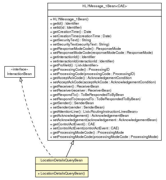
Package class diagram package LocationDetailsQueryBean
java.lang.Object
  extended by ca.infoway.messagebuilder.model.MessagePartBean
      extended by ca.infoway.messagebuilder.model.pcs_mr2009_r02_04_03.common.merged.HL7Message_1Bean<TriggerEventBean<QueryDefinitionBean>>
          extended by ca.infoway.messagebuilder.model.pcs_mr2009_r02_04_03.interaction.LocationDetailsQueryBean
All Implemented Interfaces:
NullFlavorSupport, InteractionBean, Serializable

public class LocationDetailsQueryBean
extends HL7Message_1Bean<TriggerEventBean<QueryDefinitionBean>>
implements InteractionBean

Business Name: PRPA_IN202307CA: Location details query

Retrieves information about an identified Service Delivery Location.

Message: MCCI_MT002100CA.Message

Payload: MFMI_MT700751CA.ControlActEvent

--> Sub-Payload: PRPA_MT202307CA.ParameterList

See Also:
Serialized Form

Constructor Summary
LocationDetailsQueryBean()
           
 
Method Summary
 
Methods inherited from class ca.infoway.messagebuilder.model.pcs_mr2009_r02_04_03.common.merged.HL7Message_1Bean
getAcceptAckCode, getAcknowledgement, getAttentionLine, getControlActEvent, getCreationTime, getId, getInteractionId, getProcessingCode, getProcessingModeCode, getProfileId, getReceiver, getRespondTo, getResponseModeCode, getSecurityText, getSender, setAcceptAckCode, setAcknowledgement, setControlActEvent, setCreationTime, setId, setInteractionId, setProcessingCode, setProcessingModeCode, setReceiver, setRespondTo, setResponseModeCode, setSecurityText, setSender
 
Methods inherited from class ca.infoway.messagebuilder.model.MessagePartBean
getField, getNullFlavor, getNullFlavor, getSpecializationType, hasNullFlavor, hasNullFlavor, setNullFlavor, setNullFlavor, setSpecializationType
 
Methods inherited from class java.lang.Object
clone, equals, finalize, getClass, hashCode, notify, notifyAll, toString, wait, wait, wait
 

Constructor Detail

LocationDetailsQueryBean

public LocationDetailsQueryBean()


Copyright © 2013. All Rights Reserved.