ca.infoway.messagebuilder.model.pcs_mr2009_r02_04_02.interaction
Class AddProviderNotificationBean

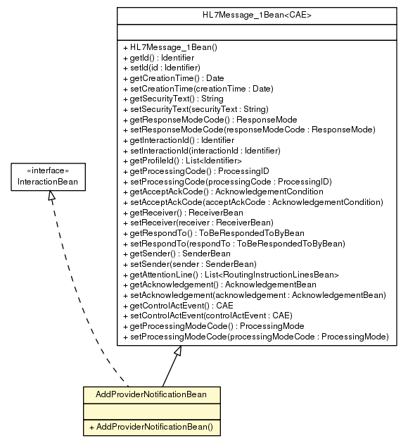
Package class diagram package AddProviderNotificationBean
java.lang.Object
  extended by ca.infoway.messagebuilder.model.MessagePartBean
      extended by ca.infoway.messagebuilder.model.pcs_mr2009_r02_04_02.common.merged.HL7Message_1Bean<TriggerEvent_4Bean<RoleChoice>>
          extended by ca.infoway.messagebuilder.model.pcs_mr2009_r02_04_02.interaction.AddProviderNotificationBean
All Implemented Interfaces:
NullFlavorSupport, InteractionBean, Serializable

public class AddProviderNotificationBean
extends HL7Message_1Bean<TriggerEvent_4Bean<RoleChoice>>
implements InteractionBean

Business Name: PRPM_IN301030CA: Add Provider Notification

This interaction notifies of a new provider registration.

Message: MCCI_MT002100CA.Message

Payload: MFMI_MT700717CA.ControlActEvent

--> Sub-Payload: PRPM_MT301010CA.RoleChoice

----> Sub-Payload Choice: PRPM_MT301010CA.AssignedEntity

----> Sub-Payload Choice: PRPM_MT301010CA.QualifiedEntity

----> Sub-Payload Choice: PRPM_MT301010CA.HealthCareProvider

See Also:
Serialized Form

Constructor Summary
AddProviderNotificationBean()
           
 
Method Summary
 
Methods inherited from class ca.infoway.messagebuilder.model.pcs_mr2009_r02_04_02.common.merged.HL7Message_1Bean
getAcceptAckCode, getAcknowledgement, getAttentionLine, getControlActEvent, getCreationTime, getId, getInteractionId, getProcessingCode, getProcessingModeCode, getProfileId, getReceiver, getRespondTo, getResponseModeCode, getSecurityText, getSender, setAcceptAckCode, setAcknowledgement, setControlActEvent, setCreationTime, setId, setInteractionId, setProcessingCode, setProcessingModeCode, setReceiver, setRespondTo, setResponseModeCode, setSecurityText, setSender
 
Methods inherited from class ca.infoway.messagebuilder.model.MessagePartBean
getField, getNullFlavor, getNullFlavor, getSpecializationType, hasNullFlavor, hasNullFlavor, setNullFlavor, setNullFlavor, setSpecializationType
 
Methods inherited from class java.lang.Object
clone, equals, finalize, getClass, hashCode, notify, notifyAll, toString, wait, wait, wait
 

Constructor Detail

AddProviderNotificationBean

public AddProviderNotificationBean()


Copyright © 2013. All Rights Reserved.